• <si class="nldrx"></si>



    探花AV网站,91探花在线直播,小宝探花在线免费APP,国产探花精品在线观看

    探花AV网站 SMA-YX01 隐写扫描破译系统

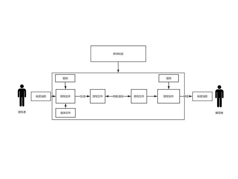
    SMA-YX01隐写扫描破译系统,是一款集隐写扫描、破译、生成报表三位一体的软件。它相当于隐写使用者的杀手,当不法分子利用隐写术91探花在线直播逍遥法外时,只要使用隐译对其检测,就可以发现其中的猫腻所在。它为一线公安人员提供完备的隐写检测技术及流程,从高维度,高种类,高效益的角度对隐写术进行检测,旨在打击一切隐写技术,以达到维护国家安全的目的。
    咨询电话:400-600-2898
    分享到:

    一、产品简介:

    SMA-YX01隐写扫描破译系统,是一款集隐写扫描、破译、生成报表三位一体的软件。它相当于隐写使用者的杀手,当不法分子利用隐写术91探花在线直播逍遥法外时,只要使用隐译对其检测,就可以发现其中的猫腻所在。它为一线公安人员提供完备的隐写检测技术及流程,从高维度,高种类,高效益的角度对隐写术进行检测,旨在打击一切隐写技术,以达到维护国家安全的目的。

     

    二、产品亮点:

    1. 主流算法检测:覆盖主流隐写算法检测,确保犯罪信息无遗漏。

    2. 多线程:软件使用多线程,大大优化检测速率的体验。

    3. 综合检测:复杂的并行检测及组合决策得到更加可信结果。

    4. 训练集为元数据:在机器学习算法的后台经过大量计算模型演进,不断精进的数据集训练的模型,在检测中将发挥更高效的作用。

    5. 稳定性强大:经过100G压力测试无崩溃,极大节约人工成本。

    6. 简明的流程及报告:检测破译报告三位一体,简单明了。

    7. 可定制化服务:对前线同志的反馈及时,快速迭代开发。

    8. 界面简洁清爽:简单大方的扁平化界面,符合国际审美,处于时代潮流。

     

    三、检测流程:

    隐写扫描破译系统采用了并行检测的算法,从而大大提升了检测速率,同时严格控制内存损耗,使得软件稳定性达到放心的标准。签名检测,反流程化检测及古典检测为隐译提供基本检测功能,而两大机器学习分类算法,也在幕后为隐译的检测速率及能力提供高效保障。

     

    四、技术参数:

    产品规格

    软件+硬件

    操作系统

    Windows 7及以上操作系统

    运行架构

    64/32位双版本

    支持文件格式

    图片类:bmp、gif、jpg、png;

    音频视频类:avi、mov、mpg、riff、wav、wmv、 mp4;

    压缩包类:jar、rar、zip、gzip;

    文档类:doc、xls、ppt、docx、html、ole、pptx、xlsx、pdf、wpd;

    其他:exe、dll、elf、reg、mpg、mov、cpp;

    运行模式

    仅扫描/扫描且破译

    过滤模式

    文件格式、文件大小

    硬件外形尺寸

    53.83mm×17mm×4.5mm

    支持扫描介质

    U盘/硬盘/光盘

    破译输出结果

    隐写文件

    扫描报告

    扫描功能

    支持对计算机进行全盘扫描

    支持对计算机进行指定位置扫描

    支持扫描时同步列出可疑文件

    支持显示所有可疑文件

    支持显示隐藏文件个数

    支持索引目标文件位置

    破译功能

    支持对扫描出的结果进行批量破译

    支持只选择指定可疑文件进行破译

    支持对Microsoft Office软件系列文档格式(doc/xls/ppt/docx/xlsx/pptx)内部图片的提取

    输出报告

    支持输出破译开始/结束时间

    支持输出文件大小/位置

    支持输出文件偏移位置

    支持输出破译文件总数目

    支持输出文件格式分类及数目

    支持输出文件类型分类

    加密狗认证

    软件加密狗

    硬件加密狗

    产品授权

    软件在线授权/软件离线授权/软件硬件授权

    产品更新

    离线更新

    产品特色

    中文显示,界面简洁,操作便捷

    交互简洁流畅,报告结果清晰

    集成扫描、分析、破译功能

    扫描速度快,充分利用多核,隐写检测强度较强

    支持20种主流隐写算法检测

    支持文件叠加数据的检测

    支持对磁盘上存在的隐写工具的检测

    历史检测报告查看

     


    X
    X
    X
    X
    电话咨询
    400-600-2898
    QQ咨询
    在线咨询
    微信咨询
    网站地图